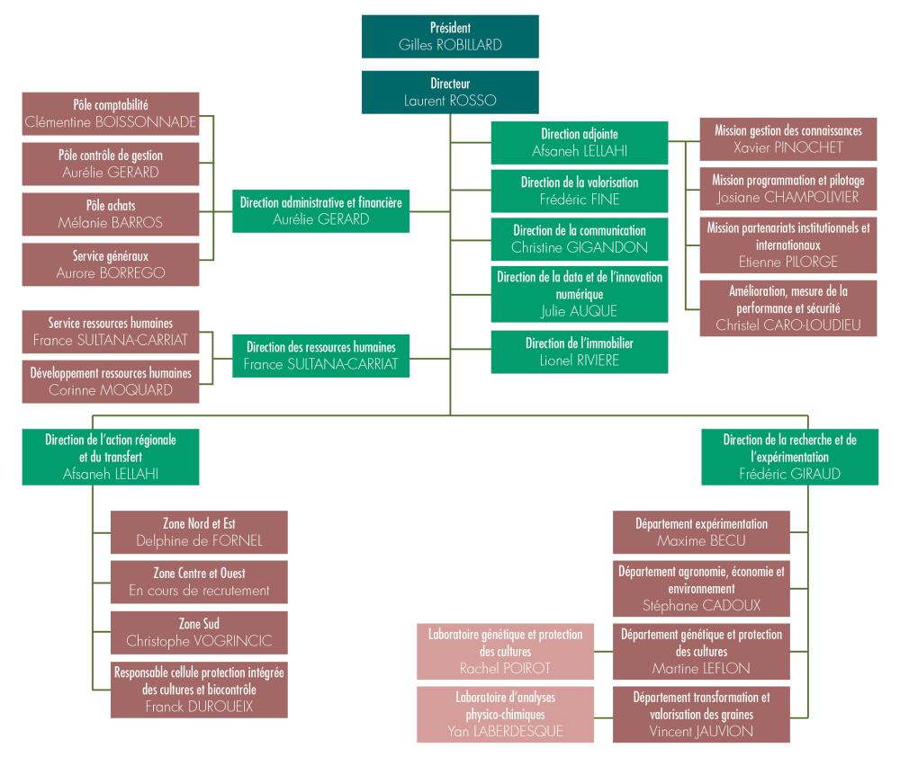
Notre organisation

Terres Inovia compte 200 collaborateurs dédiés à l’accompagnement des agriculteurs, des techniciens et des filières.

  • Un institut présent dans tous les bassins de production avec 19 implantations
  • Un institut dédié à la recherche et à l’expérimentation  
  • Des directions nationales et régionales pour être au plus près des problématiques de terrain, mais aussi des acteurs de la recherche et des pouvoirs publics

Laurent Rosso, directeur général

Laurent Rosso est le directeur de Terres Univia depuis le 1er octobre 2015. 

Normalien, docteur d’université et ingénieur général des Ponts, des Eaux et des Forêts, il a été responsable d’équipe de R&D en sécurité sanitaire des aliments chez Danone avant de rejoindre la direction de l’Agence Française de Sécurité Sanitaire des Aliments (aujourd’hui ANSES) comme directeur chargé des laboratoires puis comme directeur du laboratoire de référence sur la qualité des aliments. 

Avant de rejoindre Terres Inovia, il était directeur de l’Ecole Nationale du Génie Rural, des Eaux et des Forêt et directeur adjoint d’AgroParisTech. Il est par ailleurs directeur de Terres Univia, l’Interprofession de la filière des huiles et des protéines végétales et président de l’association 2BS.

La direction adjointe

Afsaneh Lellahi, directrice adjointe

Diplômée de l’Ecole nationale supérieure d’agronomie et des industries alimentaires, Afsaneh Lellahi a réalisé une grande partie de sa carrière dans les instituts techniques agricoles. Elle est restée 17 ans chez Arvalis, où elle était responsable du pôle Environnement et Démarche Filière, puis directrice de la région Centre, avant de rejoindre Terres Inovia en 2019. Elle était directrice de l’action régionale et du transfert de l’institut, puis a pris la direction adjointe de l’institut en 2024.  

La direction adjointe de l’institut technique est responsable de quatre missions stratégiques :  

•    Programmation et pilotage : Josiane Champolivier et Laurine Brillault

•    Partenariats institutionnels et internationaux : Etienne Pilorgé

•    Amélioration, mesure de la performance et sécurité : Christel Caro

La direction de la recherche et de l’expérimentation

Dirigée par Frédéric Giraud, elle élabore des outils pratiques, produit des références techniques et assure une veille scientifique continue. Des essais en conditions réelles sont menés sur tout le territoire pour couvrir la diversité des cultures et des pratiques agricoles. En complément, des travaux sont réalisés pour optimiser la valorisation des graines, garantir la qualité des produits finis et proposer des recommandations sur les procédés de transformation. Les laboratoires appuient ces actions par des analyses en biologie, génétique et protection des cultures. Elles se divise en trois pôles. 

Le Département de l’expérimentation

Le Département de l'expérimentation est composé de 40 techniciens, responsables de station et ingénieurs répartis dans un réseau de 11 sites implantés dans les différents bassins de production agricole français. Il travaille en collaboration avec la direction de la recherche et de l’expérimentation et la direction régionale du transfert pour mettre en place des essais sur les cultures oléo-protéagineuses de l’institut, en agriculture conventionnelle et biologique. Les références acquises par le Département de l'expérimentation et nos partenaires (instituts techniques, chambres d’agriculture, coopératives…) serviront à l’élaboration des recommandations de Terres Inovia.

Le Département de génétique et protection des cultures

Ce département accompagne les innovations, développe et diffuse des connaissances utiles aux agriculteurs en matière de variétés ou de protection des cultures pour faire face à l’évolution des contextes de production.

Département agronomie, économie et environnement

Ce département a pour mission de produire et déployer des connaissances, des outils opérationnels et des innovations en agronomie, économie et environnement.  

Département de transformation et de valorisation des graines

Il dispose de capacités analytiques à travers un laboratoire d’analyses physico-chimiques qui assure le suivi de la qualité et d’un pôle technologique qui étudie et innove dans les procédés de transformation, les usages des produits et co-produits, leurs débouchés, sécurité sanitaire et leur évaluation d’impact environnemental.

La direction de l'action régionale et du transfert

Dirigée par Afsaneh Lellahi, cette direction est au contact des acteurs du monde agricole (agriculteurs, coopératives, négoces, chambre d’agricultures, groupement de producteurs,…), pour les accompagner et répondre à leur demande d’études et expertises. Elle porte les références de l’institut auprès des acteurs de la filière et analyse les besoins du terrain pour orienter les programmes de l’institut.  

Elle comprend trois zones géographiques régionales et une cellule d’expertise nationale :  

La zone Centre et Ouest

La zone Nord et Est

La zone Sud

La cellule intrants et biocontrôle

La direction de la valorisation

Dirigée par Frédéric Fine, elle a pour mission de développer un modèle économique dynamique, diversifié et durable en optimisant la transformation des ressources disponibles en véritables opportunités exploitées et en favorisant l’innovation afin de renforcer le positionnement stratégique de Terres Inovia et de garantir sa pérennité.

En parallèle, elle accompagne le changement culturel interne, en favorisant une approche centrée sur le client et en encourageant une culture d’adaptabilité et de performance. Tout en préservant son indépendance, la Direction de la valorisation s’engage également à renforcer les synergies avec la recherche, affirmant ainsi le rôle de Terres Inovia comme interface incontournable entre innovation et marché économique.

La direction de la communication

Dirigée par Christine Gigandon, elle valorise les activités et les travaux de Terres Inovia et propose les médias les plus efficaces pour transférer l’expertise et les résultats de l’institut aux professionnels agricoles, de l’amont à l’aval. Elle gère les principaux supports d’une communication multicanale digitale (sites web, réseaux sociaux, vidéos, webinaires), imprimée (publications scientifiques et techniques, éditions), événementielle (colloques, salons) et presse.

La direction de la data et de l'innovation numérique

Dirigée par Julie Auque, elle accompagne la transformation numérique de l'entreprise en cohérence avec sa stratégie. Elle met à disposition et déploie des innovations numériques (nouveaux outils, nouveaux usages) au service des agriculteurs et de l'ensemble des acteurs de la filière.

La direction des ressources humaines

Dirigée par France Sultana-Carriat, elle s’assure que l’institut technique dispose du personnel compétent nécessaire à son bon fonctionnement dans le respect de la règlementation et du budget de l’institut, tout en accompagnant les collaborateurs dans leur vie professionnelle pour améliorer leur performance et en leur permettant de s’épanouir.

La direction administrative et financière

Dirigée par Aurélie Gerard, elle assure le suivi de la performance de l’institut pour en garantir sa stabilité économique. Elle est un référent sur les données financières et un relais sur les questions juridiques et les risques réglementaires. 

La direction de l'immobilier

Dirigée par Lionel Rivière, elle préconise, en fonction de la stratégie générale édictée par la direction générale, des solutions immobilières, les organise sous forme d’un schéma directeur à 10 ans et planifie les investissements nécessaires en lien avec la direction administrative et financière. Elle assure la maîtrise d’ouvrage des projets immobiliers décidés par la gouvernance et les mener à leur terme, formalise les besoins fonctionnels des différentes équipes et représente l’institut vis-à-vis des propriétaires, des autres associés dans les SCI, des entreprises et prestataires de travaux, des administrations dans le cadre des projets des travaux.